The ICONIX Business Modeling Roadmap - Version 2

Doug Rosenberg

ICONIX Software Engineering, Inc.



Based on our experience in helping a number of business process engineering projects over the last few years, we developed the ICONIX Business Modeling Roadmap; a set of activity diagrams which detail our simplified approach to business modeling. You can browse the Roadmap interactively here.

We developed our initial Business Modeling Roadmap because business process engineering efforts are a precursor to software system design, and there is a natural desire to maximize commonality between the business modeling process and the software design process which will subsequently be followed, (usually ICONIX Process for Software). 

The Virginia Department of Motor Vehicles has made extensive use of Version 1 of the ICONIX Business Modeling Roadmap.  You can view an HTML report of the Virginia DMV Systems Redesign model built using the Enterprise Architect tool, and read a case study of the project on the Sparx Systems website.  The DMV model is very large but is still a "work-in-progress." It represents the combined effort of a team of more than thirty dedicated professionals, all working together in one model, with one goal: an effective new system for the DMV to support its full range of internal and customer support activities.

Version 2 of the ICONIX Roadmap incorporates two new advances in technology that have recently been developed, which enable for the first time the generation of algorithmic code for business rules, starting from a natural language description of the business scenario.  These advances are the Business Rule Composer from Sparx Systems, in combination with the natural language capabilities of Raven.

This article describes how these two advances in technology combine synergistically to enable a new process.


Similarities and differences between software design and business modeling

ICONIX has extensive experience in modeling software projects, and we formulated a compatible strategy for effective business modeling that transitions seamlessly into software design.  In order to explain this strategy, it's important to understand what's similar and what's different between these two endeavors.

Business modeling and software design are similar in a number of ways; to begin with both business processes and software designs are best understood by modeling scenarios .  In both cases, the scenarios that are identified exist to accomplish (realize) requirements, which can be either functional or non-functional requirements.  Some of the functional requirements represent Business Rules. 

Also in both software and business models, an unambiguous vocabulary which describes the important “things” (entities) in the problem domain is very desirable to avoid ambiguity in the scenario descriptions.  And in both cases, first-draft scenarios typically get elaborated with a diagrammatic representation of the scenario.

Business modeling and software designs are different in a number of ways; software scenarios (more commonly referred to as use cases) typically involve one or more users interacting with a software system, while business scenarios typically involve a mix of human-computer and human-human interactions, where the human-computer interactions may span multiple software systems. 

Business scenarios are often modeled in both “as-is” (existing business) and “to-be” (future business) forms, and it is especially important that business scenarios are well understood by non-technical Subject Matter Experts (SMEs) who understand what the business is about but may not be involved in Information Technology at all.

Software scenarios in ICONIX Process need to be linked to objects, and also to screens and GUI storyboards - business scenarios do not.  Elaborating software use cases with robustness diagrams forces those linkages, and is thus the step we use in ICONIX Process for Software to disambiguate the use cases prior to doing detailed design on sequence diagrams.  There is a learning curve associated with the robustness diagram notation (boundary, control, entity stereotypes) which is easily justified for software designers but is less easily justified for business modeling, which inevitably involves non-technical SMEs.  As a result the ICONIX Business Modeling Roadmap specifies that business scenarios should be elaborated with activity diagrams (which are more easily understood by non-technical SMEs) instead of robustness diagrams.

Roadmap Overview

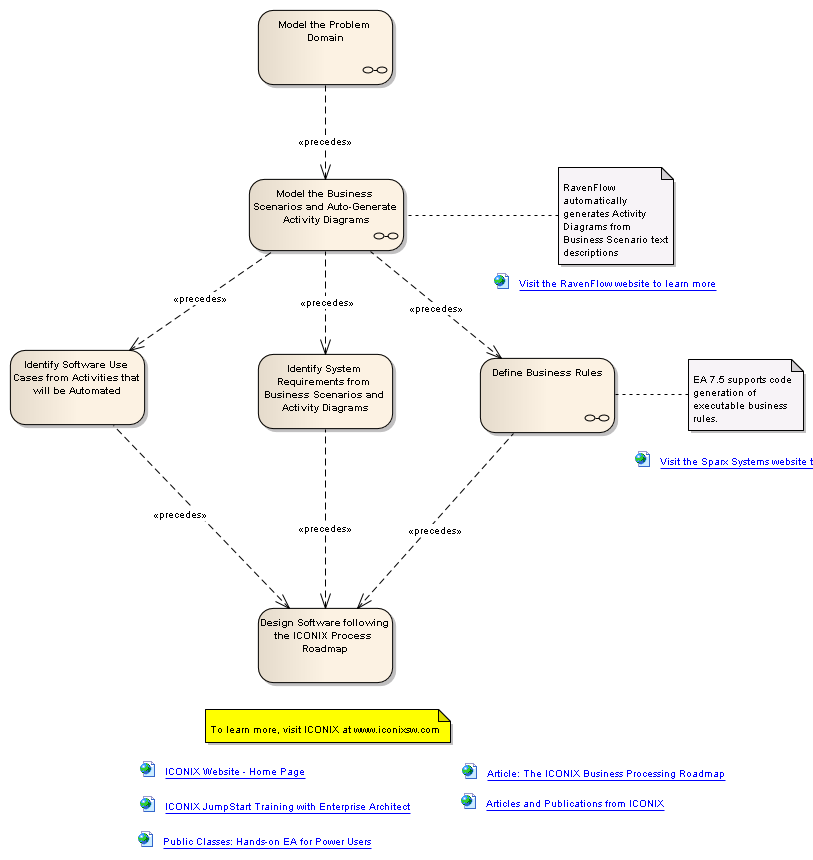
The Roadmap consists of four major activities: modeling business process scenarios , identifying requirements (and allocating them to the business scenarios), modeling the problem domain , and subsequently identifying software scenarios so that the new business processes can be automated.

 

Figure 1. ICONIX Business Roadmap Top Level Activities

  Each of these Top Level Activities is further decomposed into its own step-by-step activity diagram. We'll discuss these one at a time.

 

Requirements Capture and Allocation

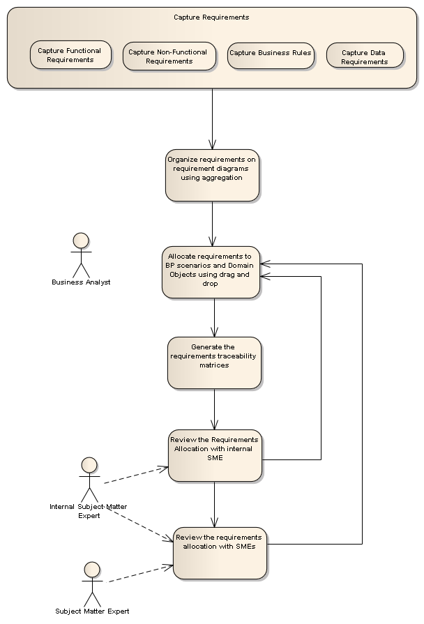
We use Requirement Diagrams to capture and organize Requirements . The Roadmap identifies four specific categories of requirements: Functional , Non-Functional , Business Rules , and Data Requirements . However, these categories are simply meant as guidelines; feel free to group your requirements into whatever categories make sense for your business.

 

Figure 2. Requirements Capture and Allocation Activies

Note that our Roadmap specifies both an “internal” Subject Matter Expert (this is someone within the Business Analyst team who is knowledgeable about the relevant part of the business) as well as the “real” Subject Matter Expert , who is typically part of the operational business as opposed to a member of the IT staff.

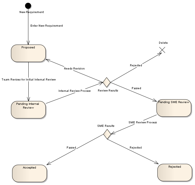
Also note that the Roadmap specifies that Requirements, once identified, should be allocated to the business scenarios, and that traceability matrices should be generated and reviewed. We have found that the Enterprise Architect (EA) modeling tool does a remarkably good job at automating these activities. Requirements can be allocated to scenarios using a simple drag-and-drop, and EA's built-in relationship matrix takes all the pain out of generating the traceability reports. Allocating and tracing requirements is critically important to verifying the integrity of the business process models.

Figure 3.  Requirements are accepted or rejected based on SME Review

 

Modeling the Problem Domain

As with our software design process (standard ICONIX Process), disambiguation is of fundamental importance in the ICONIX approach to Business Modeling.

Ambiguity in specifications (whether they are at the business scenario or at the software scenario level) often starts with analysts using multiple names for the same “problem domain entity”. Therefore the same guidance that we provide in the ICONIX Process Roadmap applies in our business modeling roadmap.

Business Process Scenarios should refer to entities in the problem domain unambiguously, using a well-defined and documented name. We show these entities on a domain model diagram (a simplified UML class diagram) which shows the entities along with the “has” and “is” relationships (aka aggregation and generalization) between them.

 

Figure 4. Modeling the Problem Domain is a critical element of ICONIX Business Process Modeling

 Figure 5.  Example of a domain model.

Modeling the Business Scenarios

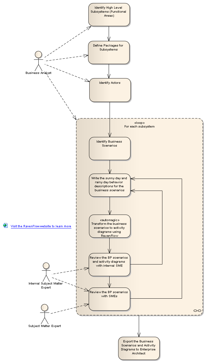
Modeling Business Process Scenarios represents the bulk of the Business Analyst activity specified by our roadmap. We first decompose the business into subsystems (functionally related areas) and show this decomposition on UML package diagrams.

Within each subsystem, we identify the business scenarios as stereotyped use cases on UML use case diagrams. As with software scenarios, each business scenario is written in English, and will typically contain both a sunny-day (basic course of action) and a rainy-day (alternate courses of action) section.

It often makes sense to capture both as-is (existing state) and to-be (future state) business processes. While our roadmap shows the path for future scenarios, the same steps can easily be used for modeling as-is scenarios, which would logically precede the modeling of future scenarios.

 

Figure 6.  Business Process Scenarios are identified and documented, requirements are allocated and traced, and the scenarios are elaborated using Activity Diagrams to expose errors.

After the business scenarios have been identified and documented in English, they are linked to Requirements that have been identified earlier in the process. Typically additional requirements are identified and captured during this process.

Once the scenarios have been captured, it's generally advisable to elaborate them in diagrammatic form, as (similarly to software scenarios) the act of elaborating a scenario by drawing a picture of it tends to expose errors and inconsistencies. Our business modeling roadmap specifies the use of UML Activity Diagrams for this purpose, whereas the ICONIX software roadmap uses robustness diagrams. There are several reasons for the choice of activity diagrams as opposed to robustness diagrams, including:

  • activity diagrams are more easily understood by SMEs
  • business processes don't need to be linked to GUI storyboards and object names as tightly as software use cases do
  • using a different diagram helps to eliminate confusion between business scenarios and software scenarios

In Version 1 of the Roadmap, Activity Diagrams were drawn by hand using a UML modeling tool like Enterprise Architect.  Version 2 of the Roadmap incorporates an advance in tools technology – specifically, Raven’s ability to automatically generate activity diagrams from a natural language English description of the business scenario.

Figure 7.  Raven generates UML Activity Diagrams automatically from natural language scenarios

 

There are numerous advantages to generating Activity Diagrams from scenario descriptions as opposed to drawing them manually.  These include:

  • Time savings.
  • Ability to review Activity Diagrams with SMEs during JAD session meetings
  • Fewer “errors in translation” from scenarios to diagrams
  • Improved rigor (identification of branches that have not been considered)

Our experience working with business modeling clients indicates that these are real and important issues which can have a dramatic effect on the outcome of a BPR project.  The Virginia DMV project mentioned at the beginning of this article, for example, has over 3,000 activity diagrams in its UML model.

When User Interaction is Involved, Identify Software Use Cases and proceed with System Design

For those portions of those business scenarios that will involve user interaction and use cases, software will be designed using the use-case driven ICONIX Process for Software roadmap.  When we have captured and reviewed all of our business scenarios with subject matter experts, we can consider moving forward to implement those scenarios.

In some cases, the future-state business scenarios may be realized by multiple software systems. These automation opportunities should be systematically identified, prioritized, and scheduled. For each new system developed, the software scenarios which realize the business scenarios should be identified and design should proceed following the normal ICONIX Process for Software Roadmap. Note that the requirements identified during the business modeling activities should once again be allocated and traced to and from the software use cases.

Model complex business rules and generate “business rule enforcement” code. 

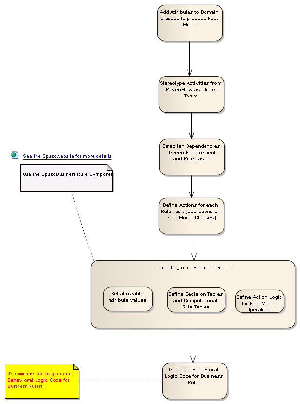
But some parts of these applications (generally the “back-ends” of the use cases) will be largely created in order to enforce business rules.  As a first step in this process, once the Activity Diagrams have been generated in Raven, they can easily be imported into Enterprise Architect.

Figure 8.   Activity diagrams are exported from Raven into Enterprise Architect, where Business Rules can be defined, and code generated.

Once the activity diagrams are imported, the next step in the process is to define logic for business rules using the Sparx Business Rule Composer.

 

Figure 9.  The Sparx Business Rule Composer is used to define logic for Business Rules

The Business Rule Composer allows logic to be specified for a series of “business rule” requirements.  This logic can be in the form of decision tables and computational rule tables, and can be quite complex.  A key to the process is that the logical steps are tied directly to the business rules.

Figure 10.  The Sparx Business Rule Composer defines algorithmic logic for business rules.

The advantages of linking logic to business rules using the rule composer can be readily seen by examining the code that Enterprise Architect generates for these business rules.

 

Figure 11.  Algorithmic code is generated that is directly traceable to the Business Rules.

Enterprise Architect generates code in a wide range of languages.  The example shown here is Java, but could just as easily be C# or Visual Basic.  The key to note here is that the generated code contains the logic for each business rule, and the traceability between programming logic and business requirement is directly visible in the generated code.  And there are no errors in translation or misinterpretation of the business requirements during implementation.

Once again, our experience working with business modeling projects is that these advantages, which may seem small, add up to something quite substantial.  The Virginia DMV project, for example, has over 15,000 business rules.

To summarize, we gain the following advantages:

  • Automatic generation of algorithmic logic
  • Complete traceability from generated source code to business rule requirements
  • Elimination of errors in translation from business model to software model
  • Elimination of “cowboy coding” deviation from requirements during implementation

ICONIX has over 20 years experience working with software projects of all shapes and sizes, and our experience indicates that these issues are definitely of critical importance to development efforts.

Conclusion

Version 1 of the ICONIX Business Modeling Roadmap specified a simple, intuitive, yet rigorous approach to business modeling and offers a seamless transition to use-case-driven software design when it becomes time to automate portions of the future state scenarios.

Version 2 of our Roadmap leverages two new advances in tools technology that, when used together enable a new process for the development of “rule enforcement” code that starts with a natural language scenario description and ends up with automatically generated logic that is directly traceable to the requirements.

For further questions, contact us.



 


© ICONIX Software Engineering, Inc. 2016
11301 W Olympic Blvd., Suite 559, Los Angeles, CA 90064
Tel (310) 474-8482