When you can't afford to waste your project team's valuable time on classroom examples and have to get your project off to a fast start, ICONIX SysML JumpStart Training is what you need!
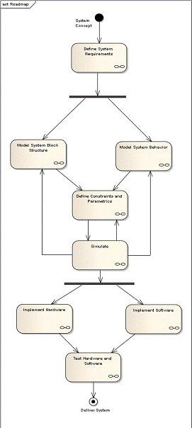
ICONIX SysML JumpStart Training provides focused, intensive lecture/lab workshops that include hands-on experience using Enterprise Architect Systems Engineering Edition, and lab time devoted to YOUR specific project. Our Embedded Systems Roadmap is built on "the 4 pillars of SysML" -- Requirements, Structure, Behavior, and Parametrics. The Roadmap also leverages unique capabilities of Enterprise Architect Systems Engineering Edition including built-in Parametric Simulation and Hardware Description Language Code Generation.
Our instructors are experts in using Enterprise Architect and, while driving EA in the lab, our instructors will teach you valuable techniques to make your team more effective and efficient users of Enterprise Architect.
SysML JumpStart Training reinforces the concepts learned in lecture by applying the methods learned to your real project in the lab--a valuable and practical benefit to your training team. Materials are learned and retained better by the students since it's relevant to the team project, directly applied to the project, and there is no "down time" before applying the information learned.
In our training classes
you get real project work done, become more effective with Enterprise
Architect and become proficient in SysML modeling using ICONIX
Process for Embedded Systems.
Features:
Your company's project is previewed prior to arrival, saving you valuable training time and money!
Instructor-led work sessions where your company's project is modeled as a group.
Morning lecture and afternoon lab, allowing for application of materials covered in class.
Training & Consulting Price List
For a no-cost consultation on how ICONIX can provide JumpStart training for your project, in the U.S. or anywhere in the world, please call us with a detailed description of your training requirements.
Warning:
JumpStart Training is
not a class for uncommitted students or uneasy beginners. Because
of the rapid-learning atmosphere, JumpStart Training is ideal
for those looking for an intense and highly-focused training course
which will get the project up and running, fast!<
